新闻动态

重磅!农业农村部正式发布《智慧农业标准体系建设指南》

发布时间:2025/11/12
分享至:

关于发布《智慧农业标准体系建设指南》的公告


图片

为推进智慧农业产业发展,加快构建我国智慧农业标准体系,提升标准化工作水平,夯实标准在推进智慧农业建设中的基础性、引领性作用,农业农村部农业信息化标准化技术委员会组织编制了《智慧农业标准体系建设指南》,经征求各方意见、修改完善后,现予发布。

特此公告。

附件:智慧农业标准体系建设指南


农业农村部农业信息化标准化技术委员会

(农业农村部信息中心代章)

 2025年11月7日


以下是《智慧农业标准体系建设指南》全文:

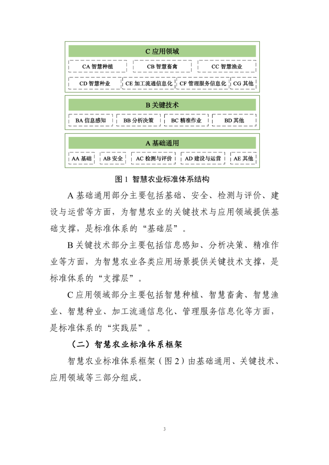
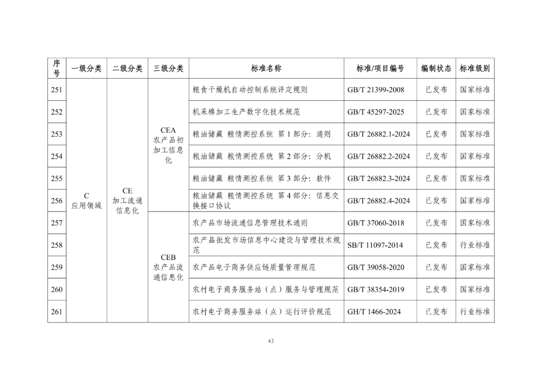
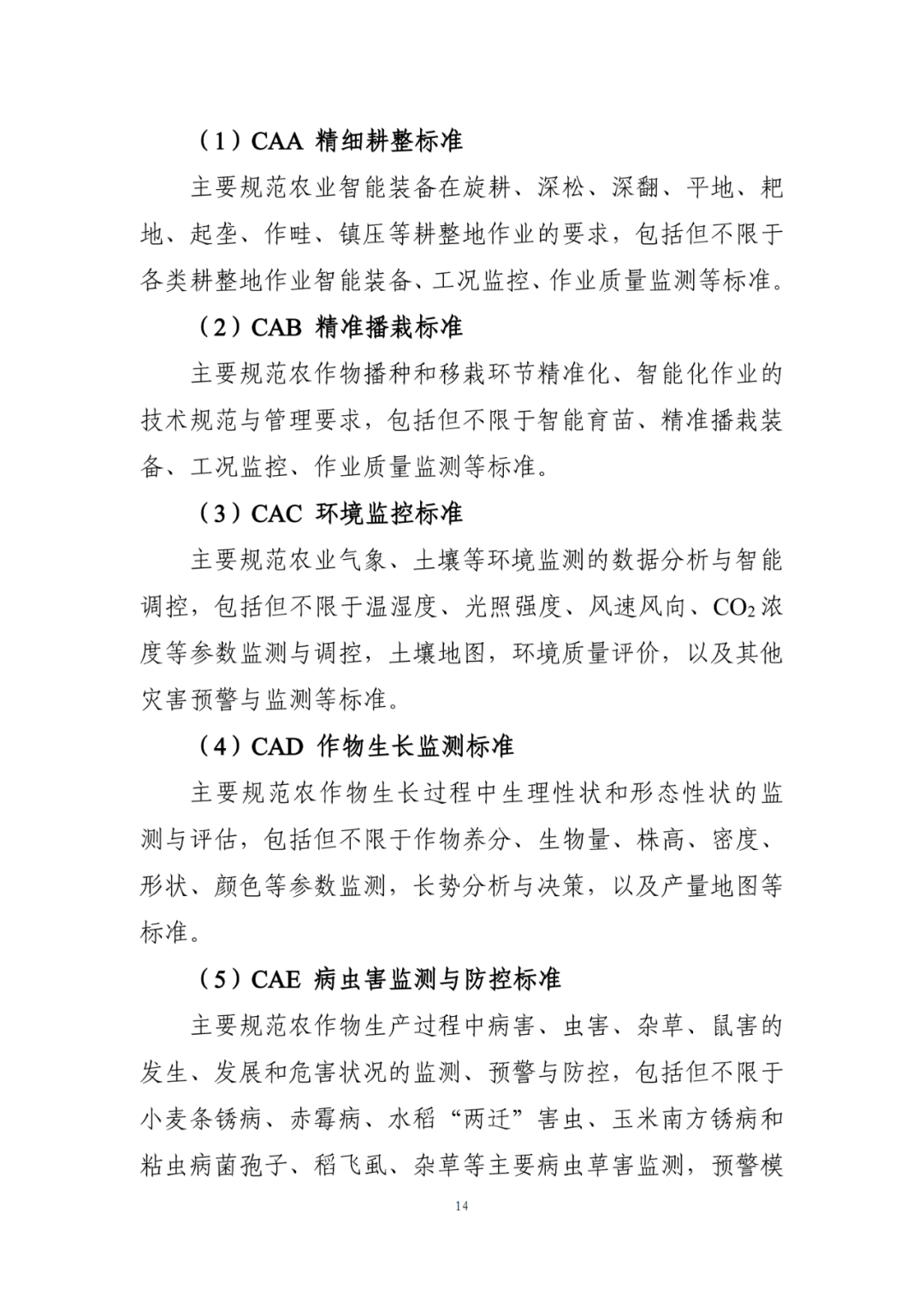
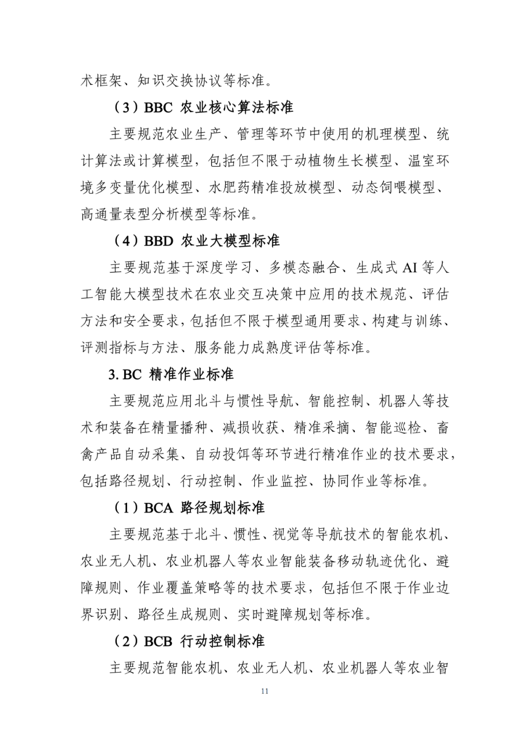
图片

图片
图片
图片
图片
图片
图片
图片
图片
图片
图片
图片
图片
图片
图片
图片
图片
图片
图片
图片
图片
图片
图片
图片
图片
图片
图片
图片
图片
图片
图片
图片
图片
图片
图片
图片
图片
图片
图片
图片
图片
图片
图片
图片
图片
图片
图片
图片
图片

免责声明:文章所引图文来自农业农村部网站,仅供学习参考,若涉及侵犯版权请告知,我们将及时删除。